阀类产品

工作介质:
燃油、滑油、航空冷却液、空气
应用场景:
飞机环控、燃油、液压、液冷及发动机燃油、滑油等系统
工作温度:
-55~180℃
工作压力:
-14kPa~3000kPa

可根据客户需求提供定制解决方案

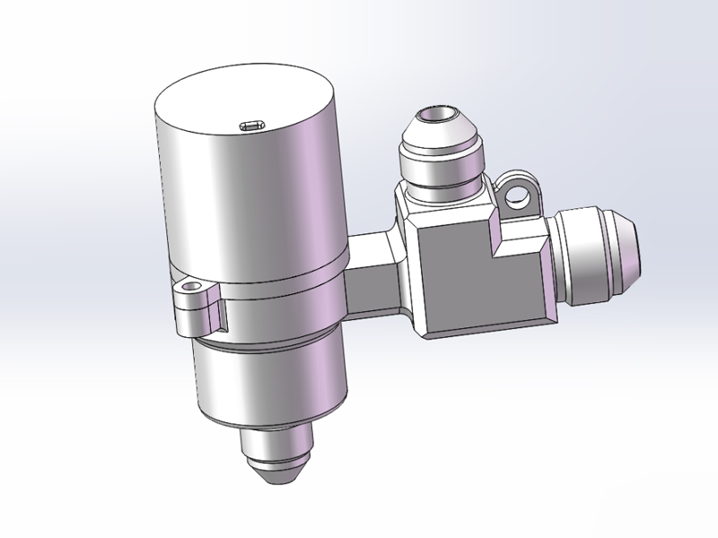
产品概述

主要用于控制流体系统压力、流量、流向、安全保护及开关等。主要有安全活门、减压阀、安全阀、溢流阀、单向阀等。产品广泛应用于飞机环控、燃油、液压、液冷及发动机燃油、滑油等系统。

  • 1

  • 单向阀

  • 2

  • 稳压阀

  • 3

  • 两位三通阀

  • 4

  • 手动换向阀

  • 5

  • 板阀

  • 6

  • 微型阀

  • 7

  • 充放液活门

  • 8

  • 电磁阀

产品参数

工作介质:

燃油、滑油、航空冷却液、空气

应用场景:

飞机环控、燃油、液压、液冷及发动机燃油、滑油等系统

工作温度:

-55~180℃

工作压力:

-14kPa~3000kPa


烧结过滤材料与过滤件生产过程

烧结强芯·滤净致远

多层复合
高温耐腐
全行业适配

Please feel free to email us:arvin540@foxmail.com

推荐应用

巴山阀门产品应用:广泛应用于飞机环境控制系统、燃油系统、液压系统、液冷系统,以及发动机燃油与滑油系统,确保关键设备在高压、高温和复杂工况下安全、稳定运行。凭借高精度设计和严格的质量控制,巴山阀类产品在航空及高端工业领域赢得了可靠声誉。

相关推荐

金属网

金属网

采用高精度不锈钢丝编织而成,孔径均匀、结构稳定。可用于气体与液体的粗滤和精滤,是多种过滤器、筛分设备的基础材料。

烧结网

烧结网

由多层金属编织网经真空烧结而成,具有高机械强度与稳定的孔径分布。具备良好的反冲洗性能,适用于高压、高温及腐蚀性环境。

金属烧结毡

金属烧结毡

金属烧结毡由不锈钢或高温合金无序纤维经铺网、压制、真空烧结制成,形成三维多孔梯度结构,具备更高的孔隙率、优异的纳污能力、稳定的过滤精度及可反复清洗再生等特性,是要求高通量、高精度和长寿命过滤场合的材料。

过滤元件

过滤元件

巴山公司生产的金属毡、烧结网深加工产品包括折波滤芯、粉末烧结滤芯、金属丝编绕滤芯等过滤元器件。广泛应用于航空航天器、汽车、轮船、化工设备等液体、气体过滤领域。产品具有耐腐蚀、耐高温、高性能过滤的优点。70多年来,我们持续为客户提供稳定、优质且极具价值的空气和液体过滤丝网及深加工产品。滤网组件和滤芯简介:①滤网组合件滤网组合网产品是由各种规格的滤网与其他零部件组合装配而成,主要型式有片状、盘状、筒状、锥形、长方形等。②烧结板网滤芯烧结板网滤芯由多层金属烧结网经激光切割、卷制与焊接成型,具有 高强度、稳定孔径、耐高温、高压差承载能力强 等特点。其结构坚固、流量稳定,可反复清洗再生,是精密过滤工况下长期使用的理想选择。主要技术参数:工作介质:液氢液氧、液氮、液压油、压缩空气等介质温度:-252℃~+450℃滤材材质:304、316L不锈钢尺寸大小:内径最小φ3mm过滤精度:3~500μm耐压:最高可达35MPa ③、粉末烧结滤芯粉末烧结滤芯采用金属粉末经冷压成型后在高温下烧结而成,形成均匀稳定的三维多孔结构,具有 高孔隙率、优异的机械强度、精准可控的过滤精度 以及 出色的耐腐蚀与耐高温性能。其孔径均匀、纳污能力强,可在高压、高温及腐蚀性介质中长期稳定工作。广泛应用于 石化装置、气体净化系统、制药与食品加工、仪表气源处理、气体分布与流量控制、火药与喷粉工艺、氢能及新材料设备 等领域,是高精度过滤、气体稳流和安全防护场景的理想选择。滤芯材质:锡青铜粉末、不锈钢粉末、高温合金粉末等尺寸:最小尺寸φ2mm×1mm过滤精度:1~60μm耐压:最高可达3MPa④、折波滤芯常用的滤芯形式有:金属网折波滤芯、金属毡折波滤芯、玻璃纤维折波滤芯、滤纸折波滤芯等。主要技术参数:工作温度:-55℃~+225℃工作压力:0~32MPa过滤精度:0.1~500μm

阀类产品

阀类产品

主要用于控制流体系统压力、流量、流向、安全保护及开关等。主要有安全活门、减压阀、安全阀、溢流阀、单向阀等。产品广泛应用于飞机环控、燃油、液压、液冷及发动机燃油、滑油等系统。单向阀稳压阀两位三通阀手动换向阀板阀微型阀充放液活门电磁阀
首页 产品 电话 TOP